● 業余組:幼兒組、兒童A組、兒童B組、少年A組、少年B組、青年及成人組,曲目自選。
● 中國作品組:中國作品A組、中國作品B組,曲目為任何一首中國作曲家創作的作品。
● 原創組:曲目必須為原創作品。
● 四手聯彈組:可自由組合成四手聯彈組,曲目為任何一首四手聯彈作品。
● 專業組(分兩輪):專業A組第一輪曲目數量不限,但必須包含一首練習曲,第二輪曲目數量不限,但至少包含一首巴洛克時期作品(平均律包含前奏曲)。專業B組第一輪曲目自選1至2首,但必須包含一首練習曲,第二輪曲目數量不限,但至少包含一首古典奏鳴曲快板樂章。專業C組曲目自選1至2首,但必須包含一首練習曲,第二輪曲目數量不限,但如彈奏兩首以上作品,則至少包含兩種以上音樂風格的作品。
專業組晉級方式:專業組根據第一輪選拔評分高低擇優錄取部分選手參加第二輪選拔,根據第二輪選拔評分高低產生組別最高獎項。

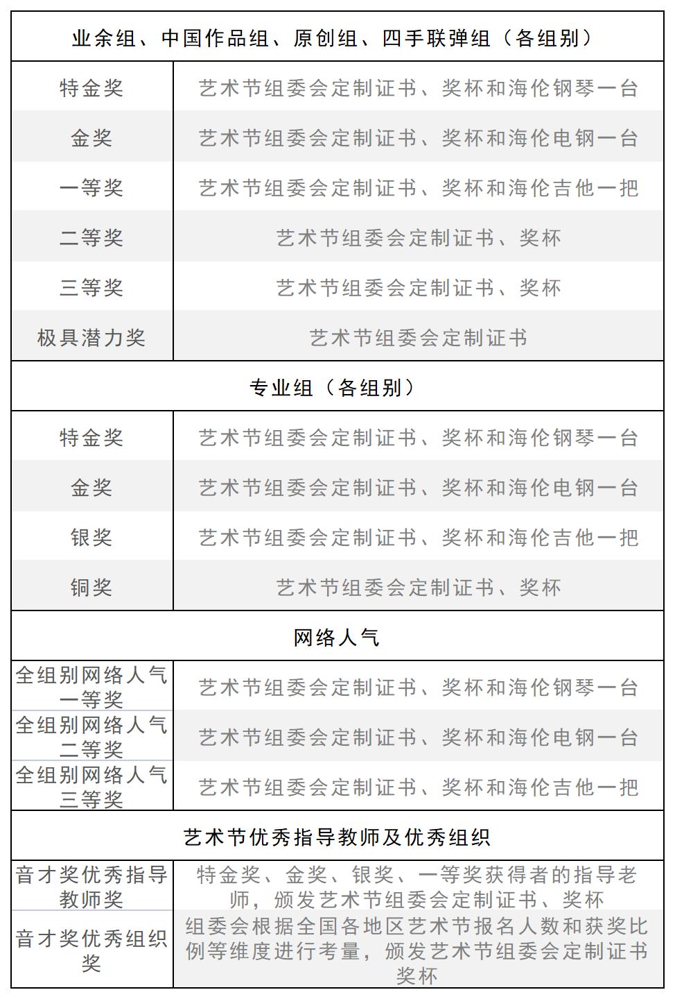
● 本屆藝術節設置特金獎、金獎、銀獎、一、二、三等獎等多個獎項。專業組、業余組、中國作品組、原創組、四手聯彈組獎項設置如下(其中四手聯彈組獲獎選手證書或獎杯為每人一份,其他獲獎獎勵為每組一份)。

每組別的最高獎項的產生,是由組委會嚴格根據評委團計分和該組別的實際展演人數等維度慎重決定產生,有可能遇到某一組別的此獎項空缺。

展演場地
每個組別都將設定獨立指定的展演場地。
展演用琴
海倫鋼琴專業展演鋼琴(海倫7尺及9尺專業用琴)。
候場區
組委會將根據展演選手的組別設立多個候場區,選手和家長根據自身展演時間提前半小時在指定候場區等候。
展演直播
選手展演現場同步手機網絡直播,供所有展演選手的親友第一時間通過手機觀看、了解選手展演的具體情況。
展演視頻下載
藝術節結束后,藝術節組委會將在官方公眾號平臺(音才LIVE)或網盤上傳參加藝術節選手的展演視頻,相關視頻家屬可免費下載。
展演練琴區
組委會將提供百余臺的鋼琴供選手在展演前練琴,每個選手練琴時間為30分鐘,請選手和家長合理安排練琴時間。
化妝區
組委會在展演時間內單獨設立化妝區域,并安排專業化妝師為選手有償提供化妝服務。

● 展演評審委員會對各輪比賽的評定為不可改變的最終決定。
● 組委會全權負責組織比賽期間的錄音、錄像、媒體傳播、獲獎選手音樂會以及其他相關活動,所有音像制品的版權屬于組委會所有。
● 展演選手通過組委會官方指定的全國地區展演進行報名。遵循就近報名原則,不得在兩個或兩個以上的地區展演同時報名參賽,如發現違規,即取消其藝術節資格。
● 請按要求準備完整曲目,曲中除D.C記號以外不反復彈奏。
● 獨奏比賽全程一律背譜,看譜者不予計分。
● 組委會提供展演使用的鋼琴及需要的輔助踏板。
● 展演選手不得臨時更改展演曲目,必須按照報名表所報曲目演奏,否則不予打分。
● 展演選手需提前30分鐘到候場區等候,如因任何個人原因遲到,在三次叫號后還未到達者,均視為棄權,取消展演資格。
● 展演選手在規定時間彈奏過程中,評委不得叫停,超出規定演奏時間,評委有權叫停,但不影響展演成績。
● 所有地區展演收取的個人資料僅供展演之用,資料將予以保密。若展演選手不完全提供個人資料或所提供資料不準確的,組委會不予受理。
● 如遇展演一個組別參賽人數少于10人/組時,評委團有權決定該展演組別的最終名次和獲獎人數;每組別的最高獎項產生,有可能遇到某一組別的此獎項空缺。最終解釋權歸藝術節組委會及評委團所有。

● 展演選手應遵循展演規則。
● 展演選手應遵循現場紀律,展演進行時不允許交頭接耳。
● 展演選手及監護人的通訊工具在現場內需關閉閃光燈。
● 展演選手要服從組委會的指揮和安排,愛護現場的設備和器材。
● 展演選手在比賽過程中要保持室內清潔。
● 獨奏組選手的所有參賽曲目須背譜演奏。


??